Dies ist ein ReadOnly-Mirror von wiki.piratenpartei.de!
Die Daten werden täglich aktualisiert.
Die Daten werden täglich aktualisiert.
NRW:Rhein-Erft-Kreis/Verfahrenshandbuch/2.5.1 Prozessbeschreibung
Zur Navigation springen
Zur Suche springen
Prozessbeschreibung
2.Vorstand/5.QM und Interne Organisation/1.Erstellen einer Prozessbeschreibung
Einleitung
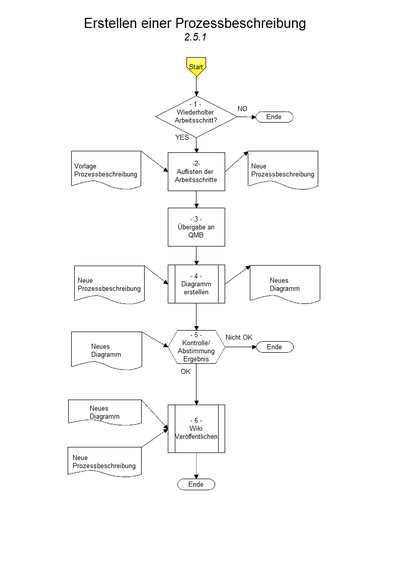
Prozesstitel: Erstellen einer Prozessbeschreibung |
Diagramm
|
||||||||||||||||||||||||||||||||||
Prozessbeschreibung
|
|||||||||||||||||||||||||||||||||||
Bemerkungen
MA -> Mitarbeiter |
Referenzen
Datei:Prozessbeschreibung 1.5.1.pdf
Datei:D 2.5.1 Prozessbeschreibung.pdf
