Dies ist ein ReadOnly-Mirror von wiki.piratenpartei.de!
Die Daten werden täglich aktualisiert.
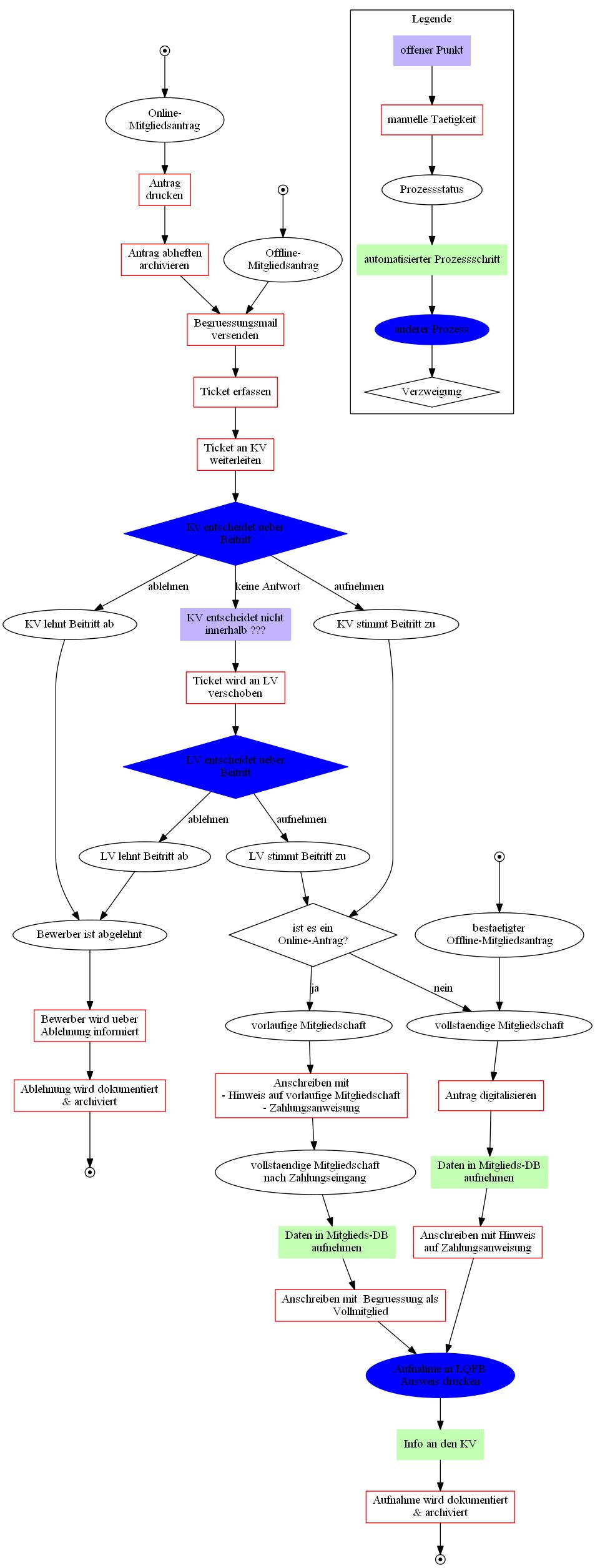
NDS:Vorstand/Prozessdefinition/Neumitglied
Aus Piratenwiki Mirror
<
NDS:Vorstand
|
Prozessdefinition
Zur Navigation springen
Zur Suche springen
Status: in Arbeit
Der Prozess zur Aufnahme neuer Mitglieder:
Navigationsmenü
Meine Werkzeuge
Anmelden
Namensräume
NDS
Diskussion
Varianten
Ansichten
Lesen
Quelltext anzeigen
Versionsgeschichte
Mehr
Suche
Navigation
Hauptseite (Wiki)
Bibliothek
Kategorien
Portale
Liste aller Seiten
Zufällige Seite
Mitmachen im Wiki
Anleitung
Aktuelle Themen
Letzte Änderungen
Neue Seiten
Piratenpartei
Parteiprogramm
Bundessatzung
FAQ
Piraten vor Ort
Landesverbände
Baden-Württemberg
Bayern
Berlin
Brandenburg
Bremen
Hamburg
Hessen
Mecklenburg-Vorpommern
Niedersachsen
Nordrhein-Westfalen
Rheinland-Pfalz
Saarland
Sachsen
Sachsen-Anhalt
Schleswig-Holstein
Thüringen
Werkzeuge
Links auf diese Seite
Änderungen an verlinkten Seiten
Spezialseiten
Druckversion
Permanenter Link
Seiteninformationen
Attribute anzeigen