Dies ist ein ReadOnly-Mirror von wiki.piratenpartei.de!
Die Daten werden täglich aktualisiert.

Beziehungswissen

Aus Piratenwiki Mirror
Zur Navigation springen Zur Suche springen

Transparenz durch Beziehungswissen

Einleitung

Nicht zuletzt Stuttgart 21 hat gezeigt, wie komplex Zusammenhänge zwischen Personen, Firmen, Organen etc. sein können. Zwar finden sich die meisten Informationen heute im Web, jedoch nicht in grafischer Form, sodass Zusammenhänge über größere Distanzen ohne große Wissensbreite nicht sichtbar werden.

Eine Abwägung von Interessen (-skonflikten) und Positionen bestimmter Parteien, Personen und Organe ist somit nicht oder nur schwer möglich. Besonderes Interesse gilt hier Lobbyisten und Mandatsträgern. Aber auch Informationen aus der Wirtschaft, insbesondere Verbänden, sind erstrebenswert.

Den Mitgliedern der Piratenpartei würde eine Datenbank mit Visualisierungsfunktion gute Dienste in dieser Hinsicht leisten. Die breite Masse gibt Beziehungswissen via Web-Frontend in eine Datenbank ein (wie bei den Wikis) und hieraus werden Standard- und Spezial- -graphen und –berichte erstellt und dem Benutzer dargestellt. Innerhalb der Graphen und Berichte kann der Benutzer (per Hyperlinks) navigieren.

Durch stete Pflege (wie in einem Wiki) entstünde ein sehr mächtiges Werkzeug der Transparenz!

Zielsetzung

  • Erschaffen eines Tools zur Pflege und Visualisierung von Beziehungswissen
  • Einfache Eingabe durch Benutzer via Web-Frontend
  • Geringe Komplexität
  • Wenige Objekttypen
  • Wenige Beziehungen zwischen den Objekten, einige generisch
  • Wenige Attribute für Objekte und Beziehungen
  • Einfache Pflegefunktionen
  • Web Navigation (Stöbern) in den Ergebnisgraphen oder textuellen Darstellungen
  • Anzeigen von Punkten, wo noch Informationen recherchiert werden können/sollten
  • Einfache Pflege/Kontrolle zeitlich begrenzter Beziehungen
  • Batch-Eingabe
  • Exportfunktionen

Beispiele

Eingabe

Angela Merkel – ist Mitglied von – CDU
Angela Merkel – ist – Bundeskanzler

Hier fehlt dann lediglich eine Quellenangabe und ggf. je nach Beziehung ein Gültigkeitszeitraum.

Textuelle Ausgabe

ENTITY: CDU

Dr. h.c. Petra Roth ist Mitglied von CDU
Ursula von der Leyen ist Mitglied von CDU
Martin Herrenknecht spendet an CDU
CDU ist verbunden mit CSU
Stefan Mappus ist Mitglied von CDU
Peter Harry Carstensen ist in CDU
Angela Merkel ist Mitglied von CDU
Tanja Gönner ist Mitglied von CDU
Roland Koch ist Mitglied von CDU

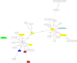
Ausgabe als Graph

Bw-beispiel01.png Bw-beispiel02.png Bw-beispiel03.png

Weitere Schritte

Bitte Kommentare auf der Diskussionsseite!

  • Meinungsbild
  • Ideensammlung
  • Entscheidung Implementierung
  • Spezifikation
  • Implementierung
  • Betrieb
  • Test
  • Wirkbetrieb
  • Bekanntgabe

Aktueller Stand (für Interessierte)

  • "Datenbank" als Text File
  • Perl Programm für Eingabe, Ausgabe und Chart File Erstellung - mit diversen Optionen
  • Die Diagramme werden mit 'neato' (linux) erstellt
  • ca. 1000 Objekte und 1000 Beziehungen erfasst

Aber es ist schon klar, dass bis zum Wirkbetrieb das ganze migriert und weiterentwickelt werden müsste:

  • Web Front End
  • mySQL DB
  • web server
  • Authentifizierung