Die Daten werden täglich aktualisiert.
LSA:Landesverband/Organisation/Arbeitsgruppen/Strategie/Projektgruppen/Organisationsstruktur/Organigramm
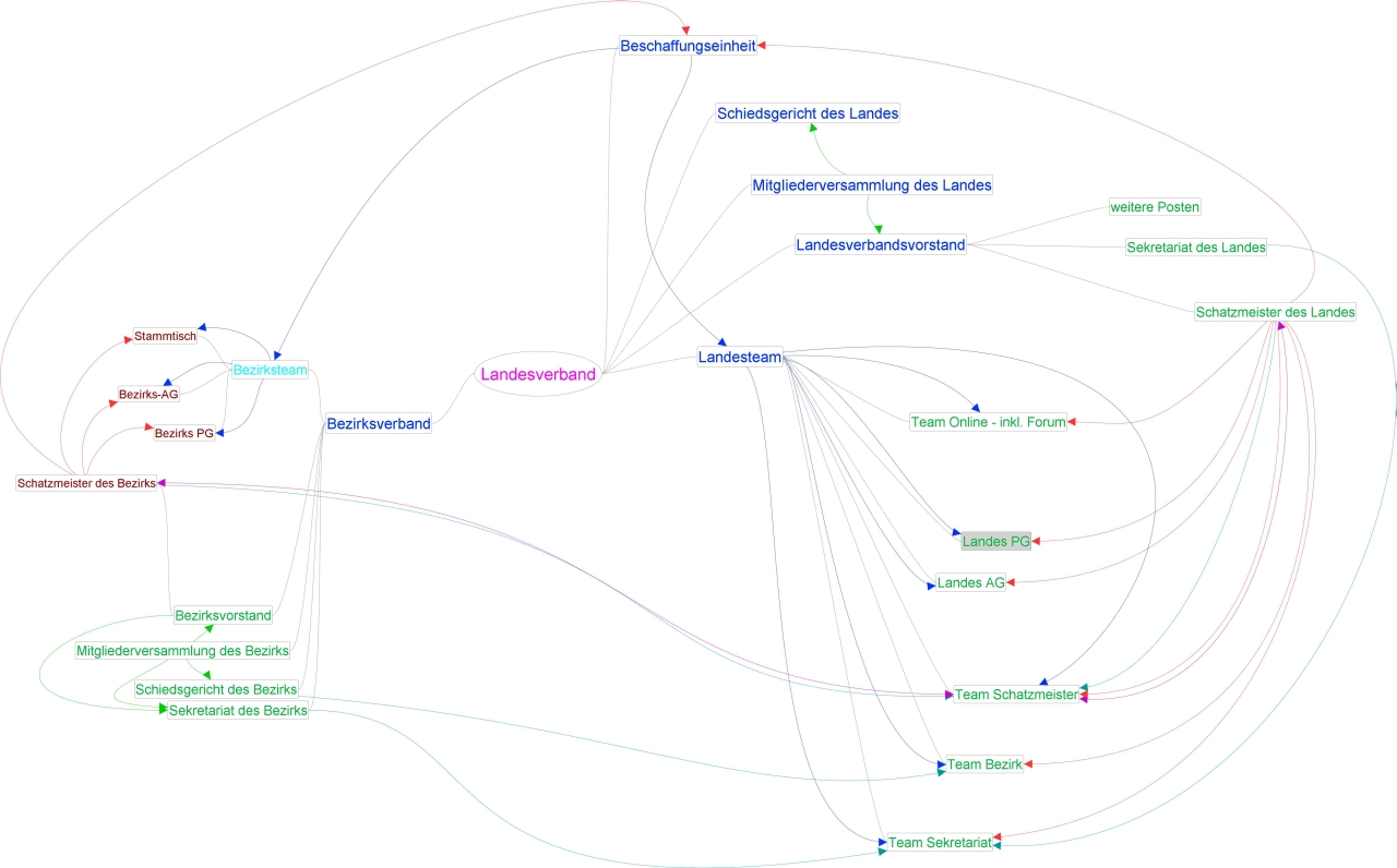
Organigramm
erster Vorschlag Organigramm, grobe Struktur
Ich denke das ist in etwa das was wir gestern besprochen haben. Wie gesagt ist es nur eine grobe Struktur und muss natürlich noch verfeinert werden.
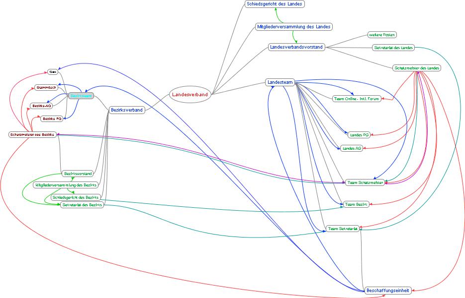
zweiter Vorschlag
Ich habe schon ein paar Dinge mehr eingezeichnet damit sich der Sinn erschließt.
- Legende
- Die blauen Linien sollen den Warenweg darstellen - also das bekommen von Gütern
- Die roten Linien sind die Finanzen
- Die lila Linien sind finanzelle Transfermöglichkeiten zwischen den Landes- und Bezirkskonten
- Die grauen Linien zeigen die Gliederung und Zugehörigkeit
- Die grünen Linien zeigen wer von wem gewählt wird
Die Beschaffungseinheit habe ich gewählt weil damit der Verwaltungsaufwand und die möglichen Fehler bei der Buchhaltung minimiert werden und um die Arbeit des Vorstandes von Bezirk und Land zu entlasten und durch das Vorhalten von Verbrauchsmittel Kosten gesenkt werden.
Aufbau
Bei meinem Vorschlag habe ich von der Gründung von Crews abgesehen da sich meiner Meinung nach, die Arbeit auf dem Stammtisch entwickeln kann und sich dann lieber ein 2ter Stammtisch gründen sollte. Themenarbeit wird in AG oder PG effektiv geleistet. Ich habe hier eine weitere Ordnung in Landesteams und Bezirksteam vorgenommen. Die Teams bestehen aus den Verantwortlichen der angeschlossenen Unterteams. Den Landesteams und Bezirksteams ist eher eine organisatorische Verantwortung zu Teil, um Arbeit zu koordinieren. Ein regelmäßiges Treffen zur Übersicht ist deshalb wichtig. Jede Untereinheit der Teams bestimmt (in den kleinen Einheiten 3 in den größeren Einheiten 5 Personen) Vertreter. Mindestens ein Vertreter sollte zum Treffen der Teams anwesend sein. Da diese Teams nur beratende Funktion haben benötigen sie keine Entscheidungsrechte, es geht bei den Treffen nur um den Austausch von Informationen.
Einbringen von Anträgen
Um den Vorstand zu entlasten werden nur noch den Team zugehörige Ordnungen wie AG, PG, Stammtische usw Anträge an den jeweiligen Vorstand stellen. Innerhalb dieser Gruppen kann jeder einen Entwurf vorschlagen der von den Vertretern auf technische Richtigkeit geprüft wird und mit dem Antragsteller ggf. angepasst wird. Es wird dabei nicht über das Thema sondern über die formale Richtigkeit des Antrags entschieden. Antragsteller ist/bleibt derjenige der den Antrag gestellt hat. Es können auch mehrere Personen einen Antrag stellen. Nur Anträge die von 2/3 der Vertreter für formal in Ordnung gewertet werden, können eingebracht werden.Die Teams des Landesverbands stellen ihre Anträge an den Vorstand des Landesverbands, die Teams des Bezirksverbands stellen ihre Anträge an den Bezirksverband. Bei wöchentlichen Prüfungen jedes Bezirksverband werden Fragen oder Anträge die der Bezirksverband nicht entscheiden kann an den Landesverband weitergegeben. Dies soll den Landesvorstand entlasten aber die Bearbeitungszeit zwischen Antrag und der Bearbeitung nicht erheblich verlängern. Sollten Streitigkeiten beim Einbringen der Anträge enstehen oder andere Gründe dem Antrag entgegen stehen können die Anträge auf an eine AG Antrag übergeben werden. Diese AG ist den Landesverband angegliedert und stellt Anträge nach Zuständigkeit beim Bezirks oder beim Landesverband. Bei Fragen der Bezirksvorstands zum Thema Zuständigkeit kann auch diese AG zu Rate gezogen werden. Alle Anträge die weder in vom Bezirks noch vom Landesverband beantwortet werden stellt die AG Antrag dem Bundesvorstand auf Nachfrage beim Antragsteller. Sollte eine Anfrage an den Landesvorstand in der Zuständigkeit des Bezirksverbands liegen kann die Entscheidung an den Bezirksverband abgeben werden, mit dem Bezirksvorstand zusammen entschieden werden wobei der Bezirksvorstand ein Vetorecht bekommt oder die Entscheidungen mit der AG Forum und des Teams Bezirk entschieden werden.
Schiedsgericht
Jeder Bezirk wählt das Schiedsgericht mit 2-3 Richtern. Regelmäßig treffen sich die Richter der Bezirke und des Landes zu Besprechung als das "Team Bezirk". Bei dieser Besprechung sollte aus jedem Bezirk und dem Landesschiedsgricht ein Richter oder Stellvertretender Richter anwesend sein. Die Schiedsgerichte je Bezirksverband entsenden bei Streitigkeiten zwischen Bezirksverbändern je einen ihrer Richter, ein Richter des Landesschiedsgericht leitet die Sitzungen. Bei der Entscheidung haben alle Richter ( alle Bezirksrichter und der Landesrichter) zu Abstimmung eine Stimme.
Team Schatzmeister
Um die fachliche und rechtlichen Fragen zu klären und um über Haushalts und Transferleistungen zu sprechen sollten sich auch die Schatzmeister regelmäßig treffen. Es emfielt sich alle Posten durch 2 Personen zzgl. je einem Stellvertreter zu besetzen damit auch bei den Treffen immer jemand aus dem Bezirk bzw. vom Landesvorstand anwesend ist. In diesem Team werden Empfehlungen ausgesprochen und kleine Geldbeträge angewiesen.
Sekretariat
Im Sekretariat werden die Arbeiten des Vorstands und die Ausarbeitung der Beschlussvorlagen formuliert sowie die Arbeiten des Gensek erledigt. Es wird auch hier Treffen zwischen den Sekretariat der Bezirke und des Landes geben um Arbeit zu optimieren. Die Wahl erfolgt durch den jeweiligen Vorstand und die Mitgliederversammlung. Es werden mindestens 2 Personen je Sekretariat mit je mindestens einem Stellvertreter gewählt.
weitere Posten
es sind nicht alle Posten aufgelistet die auf Landesebene und Bezirksebene notwendig sind. Die nicht aufgelisteten Positionen bekommen die Aufgaben die sie nach Parteiengesetz oder Satzung erfüllen sollen und sind nur auf Landes- und Bezirksebene einzusetzen
Begründung dieses Vorschlags
Bei meinem Vorschlag habe ich versucht die Arbeit der Bezirks- und Landesvorstände möglichst effektiv zu halten. Das finanzielle Risiko für Landesverband und Bezirksverbände im Bezug auf Missbrauch und Fehler gering zu halten. Die Arbeit von Piraten die sich AG´s, PG´s, AK´s, im Forum sowie der Bezirks- und Landesebene zu unterstützen. Der Vorschlag ist meiner Meinung nach auch bei einer wachsenden Anzahl von Piraten funktionell und verteilt die Rechte und Pflichten auf Landes- und Bezirksebene gerecht. Die rechtlichen Risiken werden durch die regelmäßigen Besprechungen minimiert. Die virtuellen Möglichkeiten zur Mitarbeit werden ebenso berücksichtigt wie die offline Arbeit.
Dritter Vorschlag
Beim markierten Gebiet ist es wahrscheinlich nicht nötig, das extra aufzuführen, ich habe es aber wegen dem Verständnis während der Planung noch eingefügt.


